Reporters : Mrs.Daowadol Sawatdilanon , Mr.Natthawut Thongson , Mr.Sumpudeng Meena
Date : 31 August, 2024
Related SDGs: 
Indicators : 5.6.8
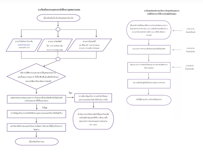
Rajamangala University of Technology Srivijaya is committed to promoting gender equality and fair practices for both staff and students. To support this, the university has created an online platform for reporting and addressing concerns related to fairness. This platform enables individuals who believe their rights have been violated to submit complaints while ensuring the protection of their data and privacy. The process is overseen directly by legal experts within the organization.
In summary, the university’s creation of an online platform for reporting and addressing concerns related to fair practices, combined with the oversight of legal experts, demonstrates its commitment to fostering a fair, inclusive, and respectful campus environment for all staff and students. This initiative facilitates the prompt resolution of issues and ensures accountability when concerns are raised.

Related Links :
Related Links :



